6月11日,沈阳市人民政府新闻办公室召开“沈阳市新型冠状病毒肺炎疫情防控工作”第八十六场新闻发布会,市政府副秘书长赵继凯通报我市最新疫情防控举措,市卫生健康委副主任、新闻发言人贺燕作疫情防控情况介绍。
核酸检测阴性证明时间从48小时延长至72小时
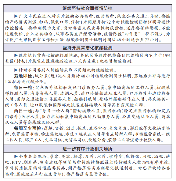
赵继凯介绍,当前我市疫情防控形势总体趋于平稳,各行各业已有序恢复正常生产经营状态。但同时,全国各地及省内部分地区疫情形势仍然复杂严峻,全市外防输入仍面临较大压力。为进一步落实“疫情要防住、经济要稳住、发展要安全”的工作要求,科学精准开展各项防控措施,经综合研判,市疫情防控指挥部发布了61号通告,就下一阶段统筹做好疫情防控和经济社会发展进行了安排部署,相关措施于6月12日起开始施行。主要措施包括:

本轮核酸检测全市累计检测729.3万人,检测结果均为阴性
贺燕介绍,6月10日0时至24时,我市无新增本土新冠肺炎确诊病例,无新增本土新冠病毒无症状感染者。
为全面做好我市新冠肺炎疫情防控工作,落实好“四早”要求,进一步健全及时发现、快速处置、精准管控的疫情防控机制,根据我市当前疫情防控形势,按照市疫情防控指挥部要求,于6月9日8时启动了浑南区、于洪区、苏家屯区、沈北新区、辽中区、康平县、法库县、新民市区域核酸检测工作,6月10日启动了和平区、皇姑区、铁西区、大东区、沈河区区域核酸检测工作。
此轮核酸检测全市共设置核酸检测点位5878个,采样台数10060台,累计投入核酸采样医务人员13092人次,其中区县(市)7475人次,市级调配5617人次,采样现场由属地管理部门精心组织,优化检测流程,实行检测人员单向流动,并安排专人在现场维持秩序。截至6月11日14时,本轮核酸检测工作顺利完成,全市累计检测729.3万人,检测结果均为阴性。
下一步,我市将根据疫情形势和防控需要,依法、科学组织开展核酸检测工作,明确核酸检测的人群、区域范围和频次,不断优化核酸检测服务,提高核酸检测便利性,为群众提供就近就便的核酸检测服务。同时,也呼吁广大群众依法遵守疫情防控的相关规定和要求,积极配合开展核酸检测,履行好个人防控义务,共同推动形成群防群控的良好社会氛围。
健康提醒
持续落实疫情防控措施
面对当前国内外疫情防控的复杂性、艰巨性、反复性,广大市民要强化防护意识,千万不能思想松懈,不能麻痹大意,要切实按照疫情防控基本要求做好预防和防护,定期参加核酸检测,少到人流密集场所,加强日常自我健康监测,出现异常情况要立即向社区、卫生、疾控等部门报告,做到早发现、早报告、早隔离、早治疗,只有时间越早,主动权才越大。
为持续巩固我市疫情防控成果,保障全市人民群众的身体健康,维护正常的社会秩序,沈阳向市民发出温馨提示:
1、合理安排出行,域外来(返)沈人员提前报备。不前往中高风险地区所在地市和有病例报告的地市。如需出行,务必全程做好个人防护。域外来(返)沈人员应至少提前24小时,扫描“来(返)沈人员自主报备”二维码,向目的地社区(村)进行报备。确因特殊原因未提前报备的,须在抵沈12小时内向所在社区(村)、单位、酒店等报备。
2、持续落实疫情防控措施。公共场所持续落实测温、扫码、佩戴口罩、核酸检测阴性证明疫情防控“四件套”,个人要做好防护,出现临床症状要早就医、早隔离、早治疗。就诊时,要主动如实地告诉接诊医生接触史、旅居史等信息,就医途中不得乘坐公共交通工具。
3、做好高考结束后的疫情防控工作。全国疫情防控形势仍然严峻复杂,防疫之弦必须时刻紧绷,千万不能有“松口气、歇歇脚”的想法。参与高考的考生、家长及相关的工作人员,要继续做好健康监测和常态化核酸检测。
6月12日起沈阳市民在进入所有开放的公共场所、经营场所,乘坐公共交通工具时,要继续严格落实测温、扫码、佩戴口罩、保持1米间距并持72小时核酸检测阴性证明等疫情防控措施。(沈阳日报、沈报全媒体高级记者 樊华)
辽公网安备 21011202000247号